AST
编译原理和AST
例如: babel编译器
大部分东西都是 嵌套结构:
各种网络协议的包格式,音频编码格式,视频h264......, html,xml, json, 文件夹,命令行,windows注册表,ini文件... 对象,字典,snmp oid....
所有的这些东西本质都是一回事。如果你掌控能力足够强是可以完全用if/else 加for 循环 加数组 这三个基本的东西实现上面的一切,但是遗憾的事大多人硬写的话掌控不住复杂的层层嵌套结构,进一步的技巧就是状态机,再进一步想做的更加体系化,就要有编译原理的支持。
AST什么的说直白了很简单,就是对整个代码文本中每一个括号,token,进行一个描述,包括location(在文本中的位置) ,类型(函数还是变量....),括号的配对者位置(block scope).....等等。
可以尝试硬写一个png的格式解析器;能掌控住的话,尝试下h264格式解析;如果还能掌控住,那么可以尝试html;如果依然没问题,可以尝试pdf,或者解析js,总会到达一个需要编译原理理论支撑的阶段。
例如php是如何执行?
php是由解释器将脚本文件先翻译为操作码(opcode), 然后从opcode找到对应的C函数,去执行该C函数。(这里的C函数在php安装成功之后就已经是机器码了。这块要分清楚。不要跟opcode混淆)
编译原理
编译原理在基础软件和平台类软件中运用得比较多。基础软件如编译器和数据库,平台类软件如大数据框架等。
举个例子,对于数据库和大数据框架如Spark SQL等各种xx sql,本质都是将某种DSL,先经过词法分析,语法分析,语义分析等转化为某种中间表达,再将这种中间表达生成具体的执行任务,在这个过程中会用各种优化算法,来让任务执行的性能更高。这里面都会使用到编译技术。
再比如,Java后端面试中常见的框架和中间件也用到了编译技术,Hibernate中HQL的解析,分库分表中间件如shardingsphere对DSL的解析,Spring中对注解的支持,Java字节码动态生成都使用了编译原理的知识。
学好编译原理,能让你更好更快更强地设计和实现这些软件。能让你在看一些面试八股文时,不仅仅是背诵,也更加清楚怎么设计(即使你原先不知道这个软件,但你知道这个软件的功能,就能猜出它的大概实现)
Java程序员面试必备JVM底层原理,学好了编译原理,JVM,V8,Go运行时等等,都是编译原理的具体实现,不用背,都能举一反三
进一步加深对算法的理解。比如编译原理中使用了大量的树和图相关的算法,编译后端指令选择算法BURS 算法是一种动态规划算法等等
编译原理是连接:程序,操作系统和计算机组成原理(也就是软硬件接口)的桥梁
拆解Javascript
通过抽象语法树解析,我们可以像童年时拆解玩具一样,透视Javascript这台机器的运转,并且重新按着你的意愿来组装。
function add(a, b) {
return a + b
}
{
"type": "Program",
"start": 0,
"end": 39,
"body": [
{
"type": "FunctionDeclaration",
"start": 0,
"end": 39,
"id": {
"type": "Identifier",
"start": 9,
"end": 12,
"name": "add"
},
"expression": false,
"generator": false,
"async": false,
"params": [
{
"type": "Identifier",
"start": 13,
"end": 14,
"name": "a"
},
{
"type": "Identifier",
"start": 16,
"end": 17,
"name": "b"
}
],
"body": {
"type": "BlockStatement",
"start": 19,
"end": 39,
"body": [
{
"type": "ReturnStatement",
"start": 25,
"end": 37,
"argument": {
"type": "BinaryExpression",
"start": 32,
"end": 37,
"left": {
"type": "Identifier",
"start": 32,
"end": 33,
"name": "a"
},
"operator": "+",
"right": {
"type": "Identifier",
"start": 36,
"end": 37,
"name": "b"
}
}
}
]
}
}
],
"sourceType": "module"
}
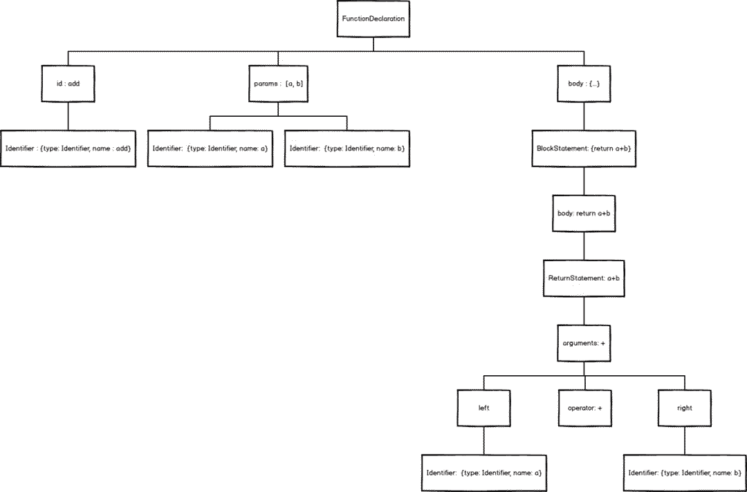
第一步: 一个id,就是它的名字,即add 两个params,就是它的参数,即[a, b] 一块body,也就是大括号内的一堆东西
- add没办法继续拆下去了,它是一个最基础Identifier(标志)对象,用来作为函数的唯一标志,就像人的姓名一样。
{
name: 'add'
type: 'identifier'
...
}
- params继续拆下去,其实是两个Identifier组成的数组。之后也没办法拆下去了。
[
{
name: 'a'
type: 'identifier'
...
},
{
name: 'b'
type: 'identifier'
...
}
]
- body其实是一个BlockStatement(块状域)对象,用来表示是{return a + b}
打开Blockstatement,里面藏着一个ReturnStatement(Return域)对象,用来表示return a + b
继续打开ReturnStatement
里面是一个BinaryExpression(二项式)对象,用来表示a + b
继续打开BinaryExpression,它成了三部分,left,operator,right
operator 即+,left 里面装的,是Identifier对象 a right 里面装的,是Identifer对象 b
就这样,我们把一个简单的add函数拆解完毕,用图表示就是

AST抽象语法树,树形结构来表示编程语句,对计算机来说更加友好的表现形式
抽象语法树(Abstract Syntax Tree),是一种标准的树结构。
可以理解为可以将一串代码解析成一个树形结构,这个树形结构上面每个节点代表一种语法结构。
一个 AST 可以由单一的节点或是成百上千个节点构成。它们组合在一起可以描述用于静态分析的程序语法。
单层AST节点示例:
{
type: "BinaryExpression",
operator: ...,
left: {...},
right: {...}
}
// type是节点的类型,比如"Program"、"FunctionDeclaration"、"ExpressionStatement"等,类型
// 有很多种,种节点类型会有一些附加的属性用于进一步描述该节点类型。
// 节点类型种类参见:https://blog.csdn.net/weixin_30576827/article/details/94938016
每个js引擎都有自己的AST语法解析器,比如chrome是v8引擎,node也是v8引擎 AST语法树每一层都拥有相同的结构,这样的每一层结构也被叫做 节点(Node)。
JS Parser解析器,将JavaScript源码转化为抽象语法树(AST)的工具叫做JS Parser解析器。
常见的AST parser
- V8内置的parser
- Espree,基于esprima,用于eslint
- Acorn,号称是相对于esprima性能更优,体积更小
- Babylon,出自acorn,用于babel
- Babel-eslint,babel团队维护,用于配合使用ESLint
几个重要的包:
- 1.babylon 将js代码转化为ast语法树
Babylon 是一个解析器,它可以将 JavaScript 字符串转换为抽象语法树(AST)
- 2.转换 babel-traverse
babel-traverse 模块允许你浏览、分析和修改抽象语法树(AST)。
- 3.生成 babel-generator 最后,babel-generator 模块用来将转换后的抽象语法树(AST)转换为 JavaScript 字符串。
JS Parser的解析过程包括两部分:
- 1.词法分析(Lexical Analysis):将整个代码字符串分割成最小语法单元数组
语法单元是被解析语法当中具备实际意义的最小单元,简单的来理解就是自然语言中的词语。
- 2.语法分析(Syntax Analysis):在分词基础上建立分析语法单元之间的关系
JS Parser的解析:词法分析(Lexical Analysis)
Javascript 代码中的语法单元主要包括以下这么几种:
关键字:例如 var、let、const等
标识符:没有被引号括起来的连续字符,可能是一个变量,也可能是 if、else 这些关键字,又或者是 true、false 这些内置常量
运算符: +、-、 *、/ 等
数字:像十六进制,十进制,八进制以及科学表达式等
字符串:因为对计算机而言,字符串的内容会参与计算或显示
空格:连续的空格,换行,缩进等
注释:行注释或块注释都是一个不可拆分的最小语法单元
其他:大括号、小括号、分号、冒号等
JS Parser的解析:语法分析(Syntax Analysis)
组合分词的结果,确定词语之间的关系,确定词语最终的表达含义,生成抽象语法树。
以赋值语句为例,使用esprima来解析:
var a = 1;
1.词法分析结果如下,可以看到,分词的结果是一个数组,每一个元素都是一个最小的语法单元:
[{
"type": "Keyword",
"value": "var"
},
{
"type": "Identifier",
"value": "a"
},
{
"type": "Punctuator",
"value": "="
},
{
"type": "Numeric",
"value": "1"
},
{
"type": "Punctuator",
"value": ";"
}
]
2.语法分析结果如下,把分词的结果按照相互的关系组成一个树形结构:
{
"type": "Program",
"body": [{
"type": "VariableDeclaration",
"declarations": [{
"type": "VariableDeclarator",
"id": {
"type": "Identifier",
"name": "a"
},
"init": {
"type": "Literal",
"value": 1,
"raw": "1"
}
}],
"kind": "var"
}],
"sourceType": "script"
}