webpack基础原理
Webpack
定义:webpack是一个打包模块化 javaScript的工具,它会从main.js出发,
它能够根据配置的入口路径(entry),通过模块间的依赖关系(import/export),识别出源码中的模块化导入语句,递归地找出出入口文件的所有依赖,通过Loader转换文件,将入口和其所有依赖打包到一个单独的文件中。
- 1.模块打包
一切文件如 js,css,scss,图片对于webpack都是一个个模块,经过webpack 的处理,最终会输出浏览器使用的静态资源。
2.编译兼容 通过webpack的Loader机制,不仅仅可以帮助我们对代码做polyfill,还可以编译转换诸如.less, .vue, .jsx这类在浏览器无法识别的格式文件
3.能力扩展。通过webpack的Plugin机制,我们在实现模块化打包和编译兼容的基础上,可以进一步实现诸如按需加载,代码压缩等一系列功能,帮助我们进一步提高自动化程度,工程效率以及打包输出的质量。
需要通过配置指定的加载器(loader)对相应文件进行转换,也可以通过配置指定的插件(plugins)对上下文进行优化输出(output)为代码块(chunk)
将各种类型的资源,包括图片、css、js等,转译、组合、拼接、生成输出bundle.js,一个IIFE的执行函数。
Babel在Webpack处理Js代码转译->在构建阶段
在Webpack中,Babel通常作为一个"loader"来使用,用于处理应用程序的源代码。Webpack中的配置通常包括以下部分:
安装Babel依赖:您需要安装与Babel一起使用的相关依赖,如 babel-loader、Babel核心包、预设(preset,用于指定要转译的语法规则)、以及任何需要的Babel插件。
Webpack配置:在Webpack配置文件中,您需要配置Babel loader,以指定哪些文件需要经过Babel转译。通常,您将在Webpack配置的module.rules中添加一个包含Babel loader配置的规则。
Babel配置:您可能需要创建一个Babel配置文件(如.babelrc或babel.config.js)来指定Babel的详细配置选项,包括预设、插件和其他选项。
module.exports = {
// ...其他Webpack配置...
module: {
rules: [
{
test: /\.js$/, // 匹配JavaScript文件
exclude: /node_modules/, // 排除node_modules目录
use: {
loader: 'babel-loader', // 使用Babel loader
},
},
],
},
};
webpack核心完成了:内容转换 + 资源合并两种功能,过程包含三个阶段:
1.初始化阶段
- 初始化参数:从配置文件、 配置对象、Shell 参数中读取,与默认配置结合得出最终的参数
- 创建编译器对象:用上一步得到的参数创建 Compiler 对象
- 初始化编译环境:包括注入内置插件、注册各种模块工厂、初始化 RuleSet 集合、加载配置的插件等
- 开始编译:执行 compiler 对象的 run 方法
- 确定入口:根据配置中的 entry 找出所有的入口文件,调用 Compilation .addEntry 将入口文件转换为 dependence 对象
2.构建阶段:
- 编译模块(make):根据 entry 对应的 dependence 创建 module 对象,调用 loader 将模块转译为标准 JS 内容,调用 JS 解释器将内容转换为 AST 对象,从中找出该模块依赖的模块,再递归本步骤直到所有入口依赖的文件都经过了本步骤的处理
- 完成模块编译:上一步递归处理所有能触达到的模块后,得到了每个模块被翻译后的内容以及它们之间的依赖关系图
3.生成阶段:
- 输出资源(seal):根据入口和模块之间的依赖关系,组装成一个个包含多个模块的 Chunk,再把每个 Chunk 转换成一个单独的文件加入到输出列表,这步是可以修改输出内容的最后机会
- 写入文件系统(emitAssets):在确定好输出内容后,根据配置确定输出的路径和文件名,把文件内容写入到文件系统
单次构建过程自上而下按顺序执行,webpack 编译过程都是围绕着这些关键对象展开的
Entry:编译入口,webpack 编译的起点
Compiler:编译管理器,webpack 启动后会创建 compiler 对象,该对象一直存活直到结束退出
Compilation:单次编辑过程的管理器,比如 watch = true 时,运行过程中只有一个 compiler 但每次文件变更触发重新编译时,都会创建一个新的 compilation 对象
Dependence:依赖对象,webpack 基于该类型记录模块间依赖关系
Module:webpack 内部所有资源都会以“module”对象形式存在,所有关于资源的操作、转译、合并都是以 “module” 为基本单位进行的
Chunk:编译完成准备输出时,webpack 会将 module 按特定的规则组织成一个一个的 chunk,这些 chunk 某种程度上跟最终输出一一对应
Loader:资源内容转换器
参考: loader-pluginPlugin:webpack构建过程中,会在特定的时机广播对应的事件,插件监听这些事件,在特定时间点介入编译过程
插件可以用来处理各种特定的任务,比如代码的压缩,静态文件打包优化等等。如下面所示的自动生成 html 文件的插件:
import/export 某个模块通过import导入其他模块的变量及对象,通过export导出自身的变量及对象,webpack内部通过import可以构建出模块关系图。
source-map:打包后会生成 map 格式的文件,里面包含映射关系的代码 eval:用 eval 的方式生成映射关系代码,效率和性能最佳。但是当代码复杂时,提示信息可能不精确
开发环境:
devtool: 'cheap-module-eval-source-map',
生产环境
devtool: 'cheap-module-source-map',
初始化阶段
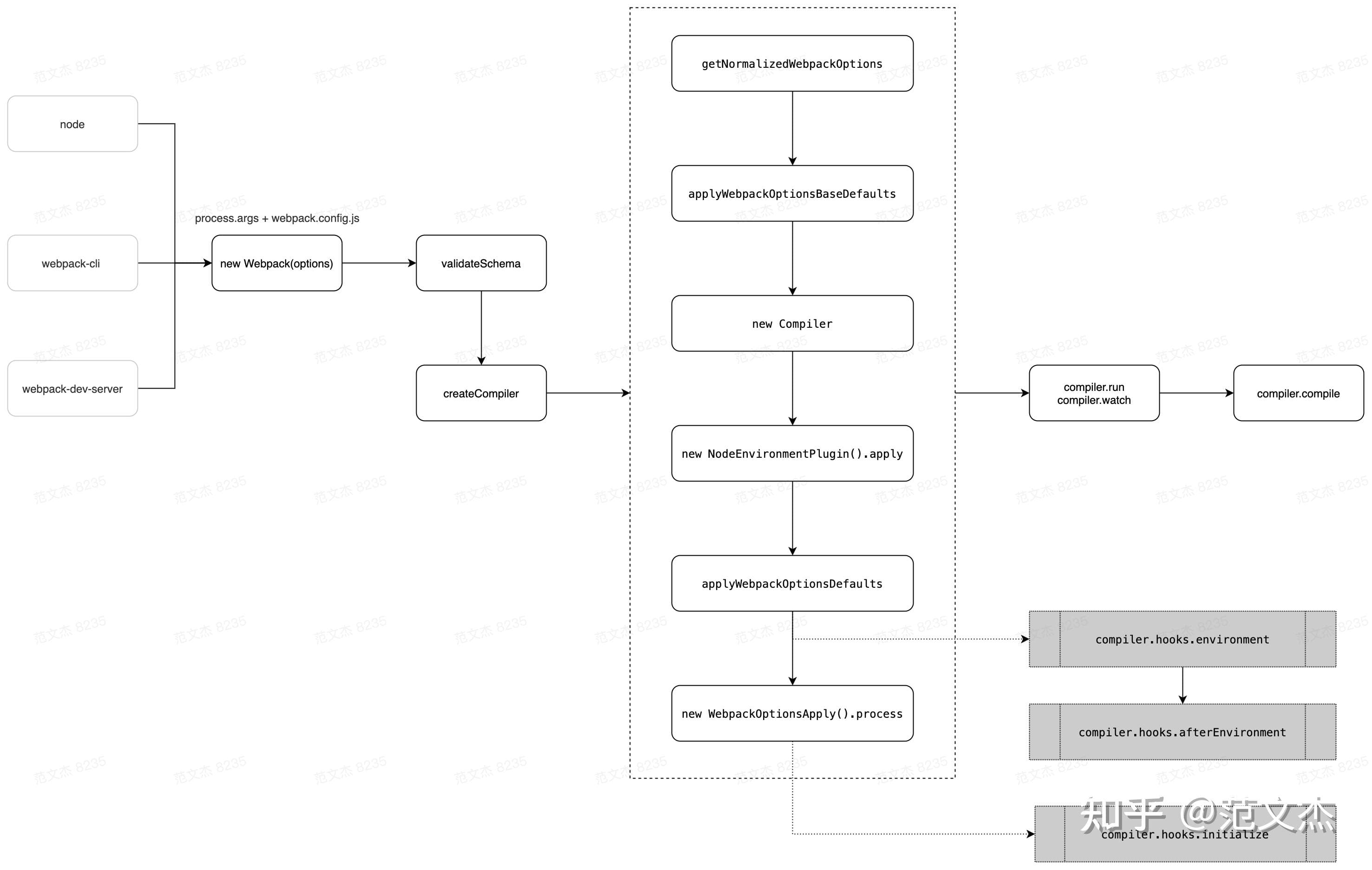
webpack 的初始化过程,从创建 compiler 实例到调用 make 钩子,逻辑链路很长,这个过程需要在 webpack 初始化的时候预埋下各种插件,经历 4 个文件,7次跳转才开始进入主题,前戏太足了,如果读者对 webpack 的概念、架构、组件没有足够了解时,源码阅读过程会很痛苦。
- 启动 webpack ,触发 lib/webpack.js 文件中 createCompiler 方法
- createCompiler 方法内部调用 WebpackOptionsApply 插件
- WebpackOptionsApply 定义在 lib/WebpackOptionsApply.js 文件,内部根据 entry 配置决定注入 entry 相关的插件,包括:DllEntryPlugin、DynamicEntryPlugin、EntryPlugin、PrefetchPlugin、ProgressPlugin、ContainerPlugin
- Entry 相关插件,如 lib/EntryPlugin.js 的 EntryPlugin 监听 compiler.make 钩子
- lib/compiler.js 的 compile 函数内调用 this.hooks.make.callAsync
- 触发 EntryPlugin 的 make 回调,在回调中执行 compilation.addEntry 函数
- compilation.addEntry 函数内部经过一坨与主流程无关的 hook 之后,再调用 handleModuleCreate 函数,正式开始构建内容

- 将 process.args + webpack.config.js 合并成用户配置
- 调用 validateSchema 校验配置
- 调用 getNormalizedWebpackOptions + applyWebpackOptionsBaseDefaults 合并出最终配置
- 创建 compiler 对象
- 遍历用户定义的 plugins 集合,执行插件的 apply 方法
- 调用 new WebpackOptionsApply().process 方法,加载各种内置插件
主要逻辑集中在 WebpackOptionsApply 类,webpack 内置了数百个插件,这些插件并不需要我们手动配置,WebpackOptionsApply 会在初始化阶段根据配置内容动态注入对应的插件,包括:
- 注入 EntryOptionPlugin 插件,处理 entry 配置
- 根据 devtool 值判断后续用那个插件处理 sourcemap,可选值:EvalSourceMapDevToolPlugin、SourceMapDevToolPlugin、EvalDevToolModulePlugin
- 注入 RuntimePlugin ,用于根据代码内容动态注入 webpack 运行时
到这里,compiler 实例就被创建出来了,相应的环境参数也预设好了,紧接着开始调用 compiler.compile 函数:
// webpack-helloworld\node_modules\webpack\lib\Compiler.js
compile(callback) {
console.log('compile=====>',callback)
const params = this.newCompilationParams();
this.hooks.beforeCompile.callAsync(params, err => {
// ...
const compilation = this.newCompilation(params);
this.hooks.make.callAsync(compilation, err => {
// ...
this.hooks.finishMake.callAsync(compilation, err => {
// ...
process.nextTick(() => {
compilation.finish(err => {
compilation.seal(err => {...});
});
});
});
});
});
}
构建阶段
从 entry 开始递归解析资源与资源的依赖,在 compilation 对象内逐步构建出 module 集合以及 module 之间的依赖关系,核心流程:

解释一下,构建阶段从入口文件开始:
- 调用 handleModuleCreate ,根据文件类型构建 module 子类
- 调用 loader-runner 仓库的 runLoaders 转译 module 内容,通常是从各类资源类型转译为 JavaScript 文本
- 调用 acorn 将 JS 文本解析为AST
- 遍历 AST,触发各种钩子
1. 在 HarmonyExportDependencyParserPlugin 插件监听 exportImportSpecifier 钩子,解读 JS 文本对应的资源依赖
2. 调用 module 对象的 addDependency 将依赖对象加入到 module 依赖列表中
- AST 遍历完毕后,调用 module.handleParseResult 处理模块依赖
- 对于 module 新增的依赖,调用 handleModuleCreate ,控制流回到第一步
- 所有依赖都解析完毕后,构建阶段结束
这个过程中数据流 module => ast => dependencies => module ,先转 AST 再从 AST 找依赖。这就要求 loaders 处理完的最后结果必须是可以被 acorn 处理的标准 JavaScript 语法,比如说对于图片,需要从图像二进制转换成类似于 export default "data:image/png;base64,xxx" 这类 base64 格式或者 export default "http://xxx" 这类 url 格式。
compilation 按这个流程递归处理,逐步解析出每个模块的内容以及 module 依赖关系,后续就可以根据这些内容打包输出。
示例:层级递进
假如有如下图所示的文件依赖树:
其中 index.js 为 entry 文件,依赖于 a/b 文件;a 依赖于 c/d 文件。初始化编译环境之后,EntryPlugin 根据 entry 配置找到 index.js 文件,调用 compilation.addEntry 函数触发构建流程,构建完毕后内部会生成这样的数据结构:

此时得到 module[index.js] 的内容以及对应的依赖对象 dependence[a.js] 、dependence[b.js] 。OK,这就得到下一步的线索:a.js、b.js,根据上面流程图的逻辑继续调用 module[index.js] 的 handleParseResult 函数,继续处理 a.js、b.js 文件,递归上述流程,进一步得到 a、b 模块:

从 a.js 模块中又解析到 c.js/d.js 依赖,于是再再继续调用 module[a.js] 的 handleParseResult ,再再递归上述流程:
到这里解析完所有模块后,发现没有更多新的依赖,就可以继续推进,进入下一步。
- Webpack 编译过程会将源码解析为 AST 吗?webpack 与 babel 分别实现了什么?
构建阶段会读取源码,解析为 AST 集合。
Webpack 读出 AST 之后仅遍历 AST 集合;babel 则对源码做等价转换
- Webpack 编译过程中,如何识别资源对其他资源的依赖?
Webpack 遍历 AST 集合过程中,识别 require/ import 之类的导入语句,确定模块对其他资源的依赖关系
- 相对于 grant、gulp 等流式构建工具,为什么 webpack 会被认为是新一代的构建工具?
Grant、Gulp 仅执行开发者预定义的任务流;而 webpack 则深入处理资源的内容,功能上更强大
生成阶段
这一步的关键逻辑是将 module 按规则组织成 chunks ,webpack 内置的 chunk 封装规则比较简单:
- entry 及 entry 触达到的模块,组合成一个 chunk
- 使用动态引入语句引入的模块,各自组合成一个 chunk
chunk 是输出的基本单位,默认情况下这些 chunks 与最终输出的资源一一对应,那按上面的规则大致上可以推导出一个 entry 会对应打包出一个资源,而通过动态引入语句引入的模块,也对应会打包出相应的资源,我们来看个示例。
构建阶段围绕 module 展开,生成阶段则围绕 chunks 展开。经过构建阶段之后,webpack 得到足够的模块内容与模块关系信息,接下来开始生成最终资源了。代码层面,就是开始执行 compilation.seal 函数:
// 取自 webpack/lib/compiler.js
compile(callback) {
console.log('compile=====>', callback)
const params = this.newCompilationParams();
this.hooks.beforeCompile.callAsync(params, err => {
if (err) return callback(err);
this.hooks.compile.call(params);
const compilation = this.newCompilation(params);
const logger = compilation.getLogger("webpack.Compiler");
logger.time("make hook");
this.hooks.make.callAsync(compilation, err => {
logger.timeEnd("make hook");
if (err) return callback(err);
logger.time("finish make hook");
this.hooks.finishMake.callAsync(compilation, err => {
logger.timeEnd("finish make hook");
if (err) return callback(err);
process.nextTick(() => {
logger.time("finish compilation");
compilation.finish(err => {
logger.timeEnd("finish compilation");
if (err) return callback(err);
logger.time("seal compilation");
compilation.seal(err => {
logger.timeEnd("seal compilation");
if (err) return callback(err);
logger.time("afterCompile hook");
this.hooks.afterCompile.callAsync(compilation, err => {
logger.timeEnd("afterCompile hook");
if (err) return callback(err);
return callback(null, compilation);
});
});
});
});
});
});
});
}
seal 原意密封、上锁,我个人理解在 webpack 语境下接近于 “将模块装进蜜罐” 。seal 函数主要完成从 module 到 chunks 的转化,核心流程: 简单梳理一下:
- 构建本次编译的 ChunkGraph 对象;
- 遍历 compilation.modules 集合,将 module 按 entry/动态引入 的规则分配给不同的 Chunk 对象;
- compilation.modules 集合遍历完毕后,得到完整的 chunks 集合对象,调用 createXxxAssets 方法
- createXxxAssets 遍历 module/chunk ,调用 compilation.emitAssets 方法将资 assets 信息记录到 compilation.assets 对象中
- 触发 seal 回调,控制流回到 compiler 对象
示例:多入口打包
假如有这样的配置:
const path = require("path");
module.exports = {
mode: "development",
context: path.join(__dirname),
entry: {
a: "./src/index-a.js",
b: "./src/index-b.js",
},
output: {
filename: "[name].js",
path: path.join(__dirname, "./dist"),
},
devtool: false,
target: "web",
plugins: [],
};
实例配置中有两个入口,对应的文件结构:

index-a 依赖于c,且动态引入了 e;index-b 依赖于 c/d 。根据上面说的规则:
- entry及entry触达到的模块,组合成一个 chunk
- 使用动态引入语句引入的模块,各自组合成一个 chunk
生成的 chunks 结构为:

也就是根据依赖关系,chunk[a] 包含了 index-a/c 两个模块;chunk[b] 包含了 c/index-b/d 三个模块;chunk[e-hash] 为动态引入 e 对应的 chunk。
不知道大家注意到没有,chunk[a] 与 chunk[b] 同时包含了 c,这个问题放到具体业务场景可能就是,一个多页面应用,所有页面都依赖于相同的基础库,那么这些所有页面对应的 entry 都会包含有基础库代码,这岂不浪费?为了解决这个问题,webpack 提供了一些插件如 CommonsChunkPlugin 、SplitChunksPlugin,在基本规则之外进一步优化 chunks 结构。
SplitChunksPlugin 的作用
SplitChunksPlugin 是 webpack 架构高扩展的一个绝好的示例,我们上面说了 webpack 主流程里面是按 entry / 动态引入 两种情况组织 chunks 的,这必然会引发一些不必要的重复打包,webpack 通过插件的形式解决这个问题
回顾 compilation.seal 函数的代码,大致上可以梳理成这么4个步骤:
1.遍历 compilation.modules ,记录下模块与 chunk 关系
2.触发各种模块优化钩子,这一步优化的主要是模块依赖关系
3.遍历 module 构建 chunk 集合
4.触发各种优化钩子
webpack 插件架构的高扩展性,使得整个编译的主流程是可以固化下来的,分支逻辑和细节需求“外包”出去由第三方实现,这套规则架设起了庞大的 webpack 生态,关于插件架构的更多细节,下面 plugin 部分有详细介绍,这里先跳过。
写入文件系统
经过构建阶段后,compilation 会获知资源模块的内容与依赖关系,也就知道“输入”是什么;而经过 seal 阶段处理后, compilation 则获知资源输出的图谱,也就是知道怎么“输出”:哪些模块跟那些模块“绑定”在一起输出到哪里。seal 后大致的数据结构:
compilation = {
// ...
modules: [
/* ... */
],
chunks: [
{
id: "entry name",
files: ["output file name"],
hash: "xxx",
runtime: "xxx",
entryPoint: {xxx}
// ...
},
// ...
],
};
seal 结束之后,紧接着调用 compiler.emitAssets 函数,函数内部调用 compiler.outputFileSystem.writeFile 方法将 assets 集合写入文件系统,实现逻辑比较曲折,但是与主流程没有太多关系,所以这里就不展开讲了。
总结:资源形态流转
面已经把逻辑层面的构造主流程梳理完了,这里结合资源形态流转的角度重新考察整个过程,加深理解:

- compiler.make 阶段:
entry 文件以 dependence 对象形式加入 compilation 的依赖列表,dependence 对象记录有 entry 的类型、路径等信息
根据 dependence 调用对应的工厂函数创建 module 对象,之后读入 module 对应的文件内容,调用 loader-runner 对内容做转化,转化结果若有其它依赖则继续读入依赖资源,重复此过程直到所有依赖均被转化为 module
- compilation.seal 阶段:
遍历 module 集合,根据 entry 配置及引入资源的方式,将 module 分配到不同的 chunk
遍历 chunk 集合,调用 compilation.emitAsset 方法标记 chunk 的输出规则,即转化为 assets 集合
- compiler.emitAssets 阶段:将 assets 写入文件系统
什么是插件
从形态上看,插件通常是一个带有 apply 函数的类:
class SomePlugin {
apply(compiler) {
}
}
apply 函数运行时会得到参数 compiler ,以此为起点可以调用 hook 对象注册各种钩子回调,例如: compiler.hooks.make.tapAsync ,这里面 make 是钩子名称,tapAsync 定义了钩子的调用方式,webpack 的插件架构基于这种模式构建而成,插件开发者可以使用这种模式在钩子回调中,插入特定代码。webpack 各种内置对象都带有 hooks 属性,比如 compilation 对象:
class SomePlugin {
apply(compiler) {
compiler.hooks.thisCompilation.tap('SomePlugin', (compilation) => {
compilation.hooks.optimizeChunkAssets.tapAsync('SomePlugin', ()=>{});
})
}
}
钩子的核心逻辑定义在 Tapable 仓库,内部定义了如下类型的钩子:
const {
SyncHook,
SyncBailHook,
SyncWaterfallHook,
SyncLoopHook,
AsyncParallelHook,
AsyncParallelBailHook,
AsyncSeriesHook,
AsyncSeriesBailHook,
AsyncSeriesWaterfallHook
} = require("tapable");
不同类型的钩子根据其并行度、熔断方式、同步异步,调用方式会略有不同,插件开发者需要根据这些的特性,编写不同的交互逻辑,这部分内容也特别多,回头展开聊聊。
Webpack中最常用的插件:
- html-webpack-plugin: 这个插件用于自动生成HTML文件,并自动将打包后的JavaScript文件引入HTML中。这样可以减少手动操作,确保HTML文件与生成的资源一致。
- clean-webpack-plugin: 用于在每次构建之前清理输出目录,以确保旧的构建文件不会干扰新的构建结果。
- MiniCssExtractPlugin: 用于将CSS文件从JavaScript代码中分离出来,以提高性能并允许更好的缓存。这在生产构建中特别有用。
- OptimizeCSSAssetsPlugin: 用于优化和压缩CSS资源,以减小文件大小。
- CopyWebpackPlugin: 用于复制静态文件或目录到输出目录,例如,复制字体文件、图片等。
- DefinePlugin: 允许您在编译时创建全局常量,这对于在开发和生产构建之间切换不同的配置非常有用。
- HotModuleReplacementPlugin: 启用热模块替换,使在开发过程中可以在无需刷新整个页面的情况下更新应用程序。
- ProvidePlugin: 自动加载模块,而不必每次都导入或要求它们。
- BundleAnalyzerPlugin: 用于分析构建结果,可视化输出文件的大小和依赖关系,以帮助优化构建。
- SplitChunksPlugin: 用于拆分公共代码块,以减小生成的文件大小,同时提高缓存效果。
什么时候会触发钩子
了解 webpack 插件的基本形态之后,接下来需要弄清楚一个问题:webpack 会在什么时间节点触发什么钩子?这一块我认为是知识量最大的一部分,毕竟源码里面有237个钩子,但官网只介绍了不到100个,且官网对每个钩子的说明都太简短,就我个人而言看完并没有太大收获,所以有必要展开聊一下这个话题。先看几个例子:
compiler.hooks.compilation : 时机:启动编译创建出 compilation 对象后触发 参数:当前编译的 compilation 对象 示例:很多插件基于此事件获取 compilation 实例
compiler.hooks.make: 时机:正式开始编译时触发 参数:同样是当前编译的 compilation 对象 示例:webpack 内置的 EntryPlugin 基于此钩子实现 entry 模块的初始化
compilation.hooks.optimizeChunks : 时机: seal 函数中,chunk 集合构建完毕后触发 参数:chunks 集合与 chunkGroups 集合 示例: SplitChunksPlugin 插件基于此钩子实现 chunk 拆分优化
compiler.hooks.done: 时机:编译完成后触发 参数: stats 对象,包含编译过程中的各类统计信息 示例: webpack-bundle-analyzer 插件基于此钩子实现打包分析